| 
        分享到:
          |  |  |  |  
          |  | | 全国青少年信息学奥林匹克科学知识联赛 |  | 来源: 点击数:19547次 更新时间:2018/10/14 17:18:27 |  | 
	全国青少年信息学奥林匹克联赛(NOIP)是一项面向全国青少年的信息学竞赛和普及活动,旨在向那些在中学阶段学习的青少年普及计算机科学知识;
 
	
 
	给学校的信息技术教育课程提供动力和新的思路;
 
	
 
	通过竞赛和相关的活动培养和选拔优秀的计算机人才。
 
	以下为我们之前发布的NOIP初赛复习考点,点击标题即可查看:
 
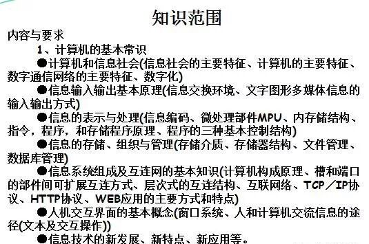
	NOIP提高组初赛真题举例分析选择题知识点汇总!
 
	    信息学奥林匹克竞赛是当前高校自主招生认可度最高的奖项之一。随着10月份的到来,新一届的NOIP大赛也即将拉开大幕,很多家长和学生们正在紧张地做着相关准备工作,小编将为大家快速复习初赛知识点!
 
	  
	
 
	  
	
 
	  
	
 
	  
	
 
	  
	
 
	  
	
 
	  
	
 
	1903年,冯诺伊曼出生于匈牙利,布达佩斯大学数学博士。
 
	
 
	  
	
 
	  
	
 
	  
	
 
	  
	
 
	
 
	
 
	  
	
 
	
 
	  
	
 
	  
	
 
	  
	
 
	  
	
 
	  
	
 
	  
	
 
	  
	
 
	  
	
 
	  
	
 
	  
	
 
	  
	
 
	  
	
 
	  
	C,C,C,ADE,ACD,ACDE
 
	
 
	  
	E,E,BCE,ACD,BCDE
 
	
 
	  
	
 
	  
	
 
	  
	
 
	  
	
 
	  
	
 
	  
	
 
	  
	
 
	  
	
 
	  
	
 
	  
	
 
	  
	
 
	  
	
 
	  
	
 
	  
	
 
	  
	
 
	  
	(B) FFFF
 
	
 
	  
	B)(5)10    C)(5)16   D)(101)2
 
	
 
	  
	
 
	  
	
 
	  
	
 
	  
	
 
	  
	
 
	  
	
 
	  
	
 
	  
	
 
	  
	
 
	  
	
 
	  
	
 
	  
	
 
	  
	
 
	  
	
 
	  
	
 
	
 
	  
	
 
	  
	
 
	  
	
 
	  
	
 
	  
	
 
	  
	
 
	A. Dey-C++    B.Visuai C++     C.Free pascal
 
	
 
	  
	
 
	  
	
 
	  
	
 
	  
	
 
	  
	
 
	  
	
 
	  
	
 
	  
	
 
	  
	
 
	
 
	
 
	  
	
 
	  
	
 
	  
	
 
	  
	
 
	  
	  
	
 
	  
	  
	
 
	  
	
 
	
 
	  
	
 
	  
	
 
	  
	
 
	  
	
 
	  
	
 
	  
	
 
	  
	
 
	  
	
 
	  
	  
	
 
	  
	输入:4,3;  输出:6
 
	
 
	  
	     {(14),(23)}。
 
	当n=7,r=4时,S(7,4)等于多少。
 
	
 
	  
	
 
	  
	
 
	  
	
 
	  
	
 
	  
	  
	
 
	
 
	  
	
 
	  
	
 
	  
	
 
	  
	
 
	  
	
 
	看了这些初赛的知识点是不是很心动呢?赶快一起来学习吧!
 
	
 |  | 【刷新页面】【加入收藏】【打印此文】 【关闭窗口】 |  | 上一篇:从被动适应走向主动超越——改革开放40年来我国德育课程改革与发展的基本脉络 下一篇:父母也需成长,专家:年轻父母比较急功近利 | 
 |  |  
 |